联系我们
|
网站地图
|
留言反馈
技术认证现况
专利技术现况
产品技术资料
警示灯
特殊行程开关
电子版产品样本
HOME
>
技术资料
>
特殊行程开关
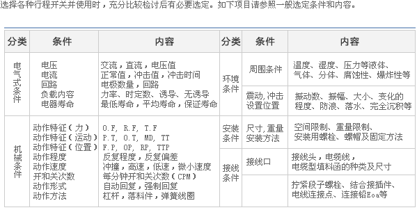
特殊行程开关
开关选定方法
发布时间:2011/9/10 10:46:41 浏览量:1052 【字体:
大
中
小
】
上一篇:
故障状况处理
下一篇:
滚轮种类和选择方法
联系我们
|
网站地图
|
留言反馈
地址:上海市宝山区宝林八村101号友谊商务中心313-317室
工厂:上海市宝山区南大路19号五幢3-4层 E-mail:info@shyz.cc
COPYRIGHT 2011 © SHYZCC INDUSTRIES. ALL RIGHTS RESERVED.
Powered by
PageAdmin CMS